Stroomschema's stikstof, fosfor en kalium 1999-2002
De mineralenbalansen in de landbouw worden elk jaar berekend op basis van een stroomschema voor respectievelijk stikstof, fosfor en kalium. Binnen deze schema's is een deelschema veehouderij en een deelschema cultuurgrond te onderscheiden.
Beschikbare stroomschema's
Er zijn stroomschema's van achtereenvolgens stikstof, fosfor en kalium beschikbaar over de jaren 1999-2004.
Hoe worden de stroomschema's gemaakt?
De werkwijze is in grote lijnen conform de publicatie 'Mineralen in de landbouw, 1970–1990' (CBS, 1992) en de eerder verschenen artikelen in het Kwartaalbericht Milieustatistieken (Fong, 1995 t.e.m. 2000). In deze artikelen is reeds met nadruk gewezen op aansluiting van de mineralenbalansen bij de gegevens van de WUM (Werkgroep Uniformering berekening Mest- en mineralencijfers). Dit is het geval met onder andere mineralenuitscheiding, samenstelling c.q. verbruik van snijmaiskuil en graslandproducten, en gehalten van dierlijke producten (WUM, 1994a, 1994b en 1994c; Van Eerdt, 1999).
Downloads
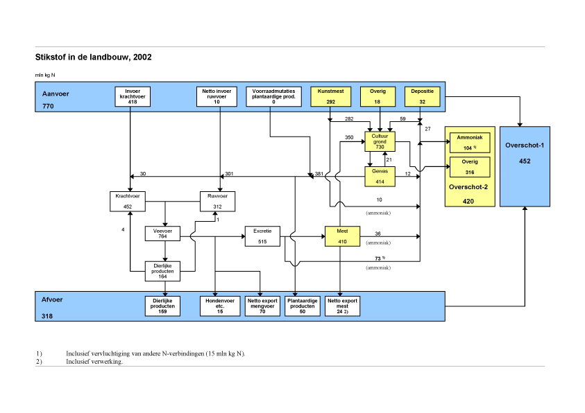
- Bestand - 2002-stroomschema-stikstof
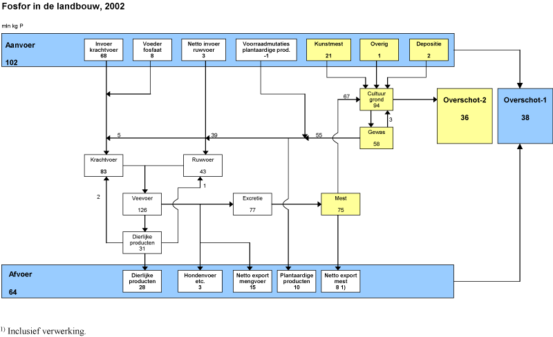
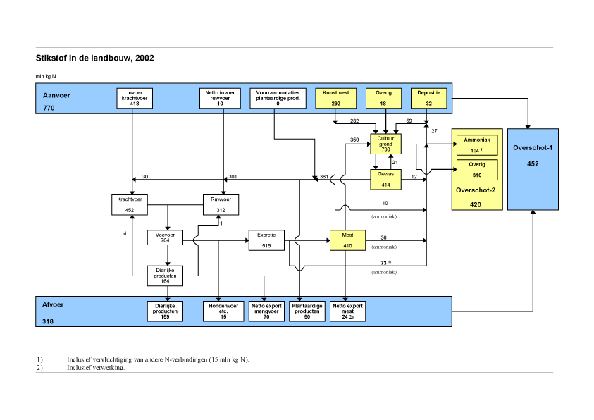
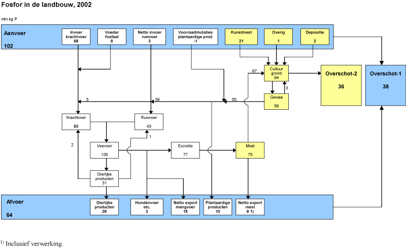
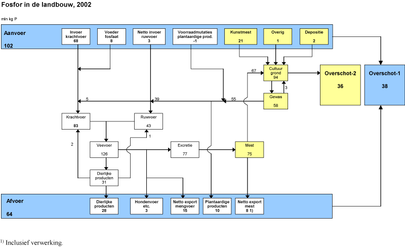
- Bestand - 2002-stroomschema-fosfor
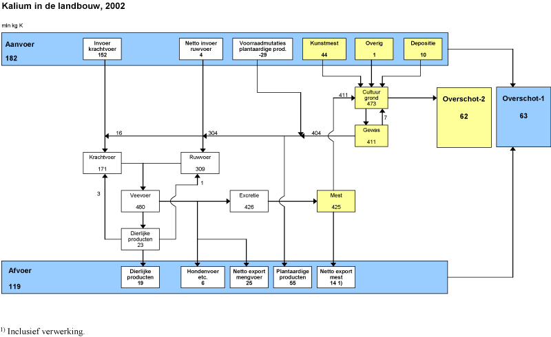
- Bestand - 2002-stroomschema-kalium
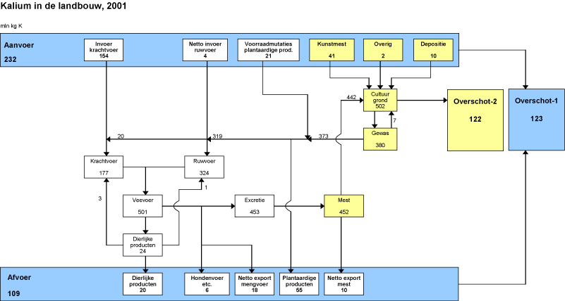
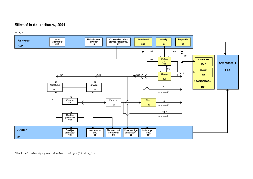
- Bestand - 2001-stroomschema-stikstof
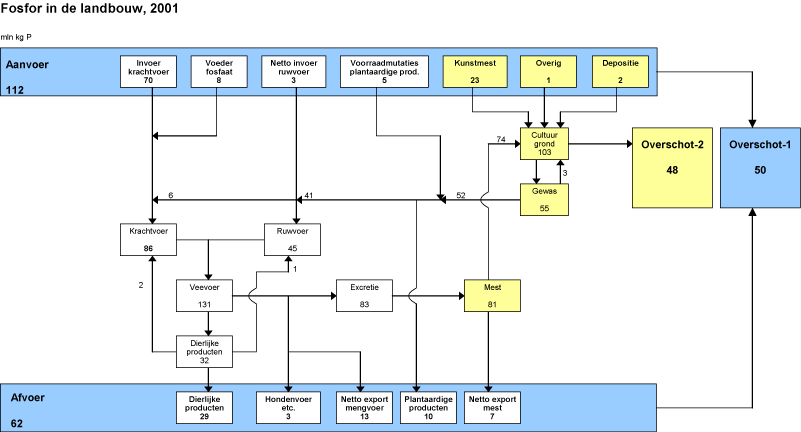
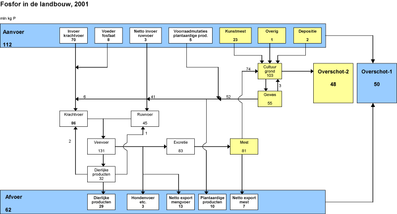
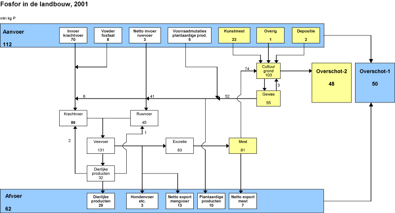
- Bestand - 2001-stroomschema-fosfor
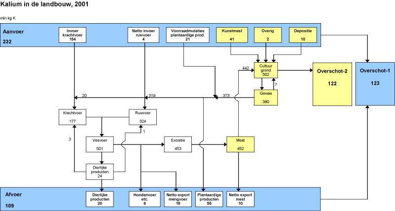
- Bestand - 2001-stroomschema-kalium
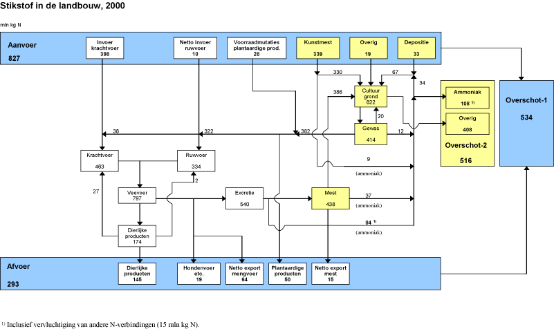
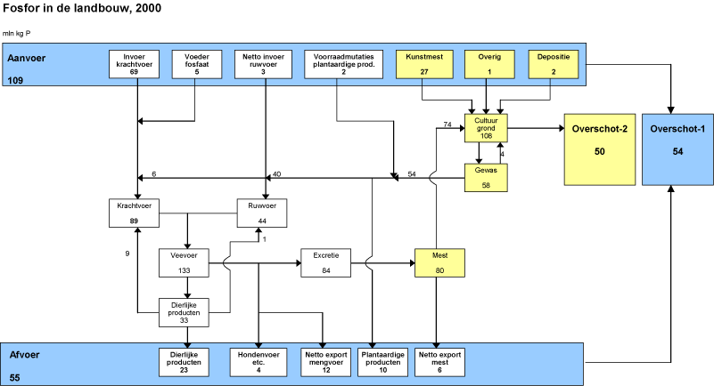
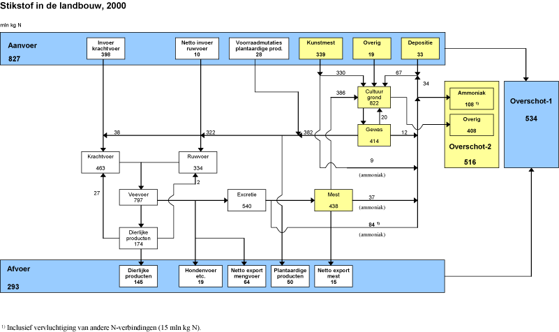
- Bestand - 2000-stroomschema-stikstof
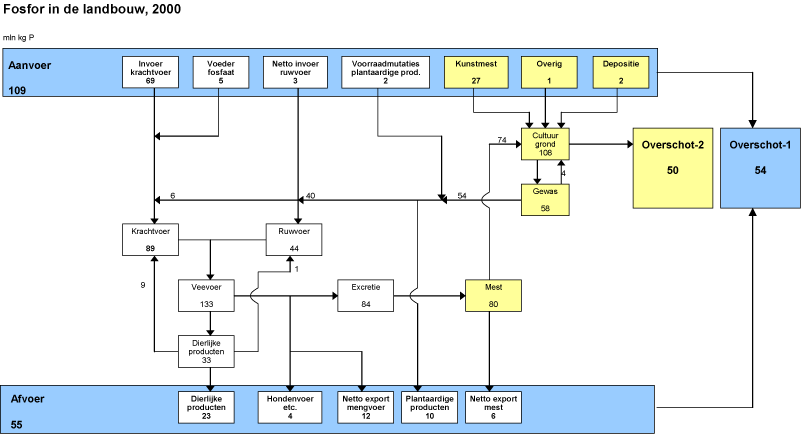
- Bestand - 2000-stroomschema-fosfor
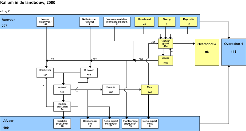
- Bestand - 2000-stroomschema-kalium
- Bestand - 1999-stroomschema-stikstof
- Bestand - 1999-stroomschema-fosfor
- Bestand - 1999-stroomschema-kalium