Opbouw regionale indelingen

In Nederland worden veel verschillende regionale indelingen gebruikt. Het bekendst zijn die in provincies en gemeenten. Daarvan zijn de gemeenten de meest basale. De meeste hogere niveaus van regionale indelingen zijn groeperingen van gemeenten. Meestal volgen deze indelingen ook de provinciegrenzen.
Bij het vormen en wijzigen van regionale indelingen kan op twee manieren te werk worden gegaan. Er kan worden ingedeeld op eenvormigheid van een bepaald kenmerk. Deze zonale indeling is bijvoorbeeld bij landbouwgebieden te zien. Er kan ook worden ingedeeld naar het gebied dat een bepaalde voorziening bedient. Deze nodale indeling is bijvoorbeeld toegepast bij de gebiedsindeling van de Kamers van Koophandel.
De gevormde gebieden zijn te onderscheiden in:
- landelijk dekkende gebieden; uit gemeenten opgebouwde gebieden die samen het hele land dekken.
- niet-landelijk dekkende gebieden; uit gemeenten opgebouwde gebieden die samen niet het hele land dekken.
- niet-gemeentelijke indelingen; gebieden waarbij gemeenten niet leidend zijn.
- classificaties; gemeenten ingedeeld naar grootte en stedelijkheid.
- benedengemeentelijke gebieden; onderdelen van gemeenten.
Landelijk dekkende indelingen
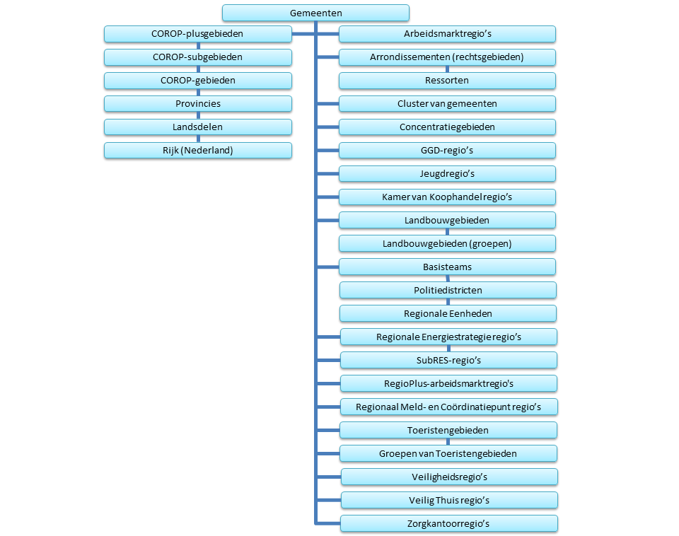
In figuur 1 is een overzicht gegeven van de landelijk dekkende gebieden waarover het CBS gegevens heeft en waarvoor de gemeenten de bouwstenen vormen. Deze gebieden bedekken steeds het hele land. Voor alle gebieden wordt een omschrijving, code en jaar van voorkomen gegeven.
Historische informatie over gemeenten is ook beschikbaar in de StatLine-tabel Gebieden; overzicht vanaf 1830.
Figuur 1. Overzicht opbouw gebieden
Niet alle statistieken worden voor elk gebied samengesteld. Zo worden over themagerichte gebiedsindelingen alleen thematische statistieken gepubliceerd. Statistieken over toerisme bijvoorbeeld worden per toeristengebied gepubliceerd, maar niet per politieregio.
De niet-themagerichte gebiedsindelingen worden ook wel de standaard regionale indelingen genoemd. Dit zijn de indelingen naar bijvoorbeeld provincie, COROP-gebied en gemeente. Naar deze indelingen worden over verschillende thema’s statistieken gepubliceerd, zodat deze gebieden op verschillende aandachtspunten met elkaar kunnen worden vergeleken.
Niet-landelijk dekkende indelingen
Naast de landelijk dekkende indelingen zijn er nog enkele gebieden die alleen rondom de grote steden zijn vastgelegd. Deze niet-landelijk dekkende indelingen zijn de grootstedelijke agglomeraties en de stadsgewesten. Deze volgen de gemeentelijke grenzen. Voor alle gebieden is een omschrijving, code en jaar van voorkomen beschikbaar.
Ook naar de niet-landelijk dekkende gebieden worden verschillende statistieken gemaakt.
Niet-gemeentelijke indelingen
Er zijn diverse gebiedsindelingen die niet zijn te herleiden tot het gemeentelijk niveau.
Classificaties
In StatLine worden gemeenten niet alleen ingedeeld in gebieden, maar ook geclassificeerd naar gemeentegrootte en stedelijkheid.
Benedengemeentelijke indelingen
Gemeenten vormen de bouwstenen voor bovengemeentelijke indelingen en zijn zelf nog onder te verdelen in postcodegebieden, wijken en buurten. Dit zijn de benedengemeentelijke indelingen. De indeling naar wijken en buurten loopt niet altijd gelijk met de postcodegebieden.
Elke gemeente bestaat uit minimaal één wijk. Elke wijk bestaat uit minimaal één buurt. De buurt is daarmee de laagste regionale indeling. Elke buurt heeft een code van acht cijfers. CBS heeft statistieken op wijk- en buurtniveau over verschillende thema’s. Daarnaast publiceert CBS meerdere statistieken op postcodeniveau.
Relevante links
- Link Landelijk dekkende gebieden
- Link StatLine - Gebieden; overzicht vanaf 1830