Productieketen

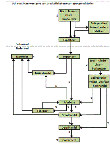
Agro-grondstoffen doorlopen meestal een heel traject voordat zij in een bepaalde vorm worden geconsumeerd. Het economische proces van boer/tuinder/visser/bosbouwer tot consument wordt de productieketen genoemd. Het gaat om een netwerk van organisaties, mensen en activiteiten, dat de grondstof(fen) verwerkt en ervoor zorgt dat het eindproduct bij de gebruiker komt. Men kan verschillende deelprocessen onderscheiden in een productieketen. Actoren in de keten kunnen één of meerdere van deze deelprocessen voor hun rekening nemen. In onderstaande figuur zijn de deelnemers van een productieketen op vereenvoudigde wijze schematisch weergegeven.

Een productieketen van agro-grondstoffen begint bij de boeren en tuinders die agro-grondstoffen verbouwen, de vissers die vis vangen en de bosbouwers die hout kappen. Veel agro-grondstoffen worden in het buitenland geproduceerd (1 buitenlandse productie), maar ook in Nederland vindt deze productie plaats (2 Nederlandse productie). De buitenlandse grondstoffen worden in verschillende vormen geëxporteerd: in ruwe vorm, in voorbewerkte vorm, als halffabricaten of als eindproduct.
Exporteurs in het land van herkomst kopen vaak grote partijen op en verhandelen deze aan importeurs in andere landen, waaronder Nederland (3 import). In het land van bestemming worden de producten indien nodig door fabrikanten verder bewerkt/verwerkt tot halffabricaten of eindproducten. Fabrikanten in Nederland kunnen grondstoffen of halffabricaten uit Nederland of uit het buitenland betrekken (5 inkoop door fabrikanten). Na verwerking verkoopt de fabrikant de halffabricaten en eindproducten aan Nederlandse of buitenlandse bedrijven (6 verkoop binnen Nederland; 4 export). De detailhandelaren kopen producten van groothandelaren, de veiling of visafslag (7 inkoop door detailhandel) om ze vervolgens aan consumenten te verkopen (8 verkoop door detailhandel). De consument koopt producten via de detailhandel voor thuisgebruik, maar consumeert daarnaast ook buitenshuis zoals in restaurants, op kantoor en in sportkantines (9 consumptie).
Niet alle in Nederland geïmporteerde grondstoffen komen ook daadwerkelijk op de Nederlandse markt terecht. Wanneer de geïmporteerde producten zonder verdere bewerking, en zonder (tijdelijk) eigendom te worden van een ingezetene, direct weer geëxporteerd worden, spreekt men van doorvoer. Wanneer de goederen via Nederland vervoerd worden, daarbij (tijdelijk) eigendom worden van een ingezetene en zonder significante industriële bewerking geëxporteerd worden, dan spreekt men van wederuitvoer. Wanneer de goederen eigendom worden van een ingezetene van Nederland en na significante industriële bewerking geëxporteerd worden, dan spreekt men van uitvoer. De wederuitvoer en uitvoer zijn in de handelsstatistieken meestal samen genomen (4 export).
Meetpunten in de productieketen
Het gebruik van duurzame agrarische grondstoffen kan op verschillende punten in de productieketen worden gemeten. We onderscheiden de volgende meetbare indicatoren in de productieketen:
- duurzame productie als percentage van totale buitenlandse productie;
- duurzame productie als percentage van totale productie in Nederland;
- duurzame invoer als percentage van totale invoer in Nederland;
- duurzame uitvoer als percentage van totale uitvoer uit Nederland;
- duurzame inkoop als percentage van totale inkoop door Nederlandse fabrikanten;
- duurzame verkoop als percentage van totale verkoop door Nederlandse fabrikanten;
- duurzame inkoop als percentage van totale inkoop door Nederlandse detailhandelaren;
- duurzame verkoop als percentage van totale verkoop door Nederlandse detailhandelaren;
- duurzame consumptie als percentage van totale Nederlandse consumptie.
De monitoring van de agro-grondstoffen richt zich op verschillende punten in de agroketen. Bij palmolie gaat het om de verkoop van fabrikanten (in dit geval raffinadeurs) in Nederland (indicator 6). Bij soja ging het om de inkoop door fabrikanten (in de diervoederindustrie) in Nederland (indicator 5). Voor hout worden bij de meting op verschillende plekken in de keten gegevens verzameld, namelijk over de Nederlandse houtoogst (indicator 2), over de uitvoer van Nederlands hout (indicator 4) en de invoer van primaire houtproducten (indicator 3). Voor koffie wordt gekeken naar de verkoop door de fabrikanten (koffiebranders) in Nederland (indicator 6). Voor kweekvis gaat het om de verkoop door Nederlandse supermarkten (indicator 8). Bij groenten en fruit kijkt men naar inkoop en dat kan zowel invoer (indicator 3) als inkoop door detailhandelaren bij de groothandel zijn (indicator 7). Bij cacao is de monitoring gericht op de consumptie (indicator 9) van producten waar cacao in verwerkt is.
Scope van de indicatoren
Uitgangspunt voor het monitoren van duurzaamheid van agro-grondstoffen zijn in principe de indicatoren die zijn vastgelegd in convenanten of intentieverklaringen. Om praktische redenen (meetbaarheid) beperkt de monitoring zich in sommige gevallen tot een deelsegment van de complete markt. De scope voor palmolie beperkt zich vooral tot palmolie bestemd voor de voedingsmiddelenindustrie in Nederland, de scope voor soja betrof de soja bestemd voor de diervoederindustrie in Nederland, de scope voor hout richt zich op houtproducten (exclusief kant-en-klare houtproducten en houtige biomassa) op de Nederlandse markt en de meting van de verkoop van koffie beperkt zich tot de drank koffie (geen koffielikeur, -ijs, et cetera). De monitoring van kweekvis betreft de verkoop van tilapia, pangasius en forel in supermarkten. Producten waar kweekvis in is verwerkt worden buiten beschouwing gelaten. Bij cacao gaat het om de verkoop van cacao in supermarkten. Bij verse groenten en fruit ten slotte, worden alleen producten meegenomen, die afkomstig zijn uit een aantal specifieke landen in Azië, Midden- en Zuid-Amerika en Afrika. Ook richten de doelstellingen en de monitoring van groenten en fruit zich niet op de totale sector, maar alleen op de afzonderlijke partijen uit de private sector die het convenant voor groenten en fruit hebben ondertekend.